Coinbase 是全球领先的加密货币交易平台之一,成立于 2012 年,总部位于美国旧金山。作为首家在美国证券交易所上市的加密货币交易所,Coinbase 一直致力于为全球用户提供安全、合规的数字资产交易服务。截至 2025 年,Coinbase 在全球范围内拥有超过 1 亿注册用户,业务覆盖 100 多个国家。
📊 核心数据概览
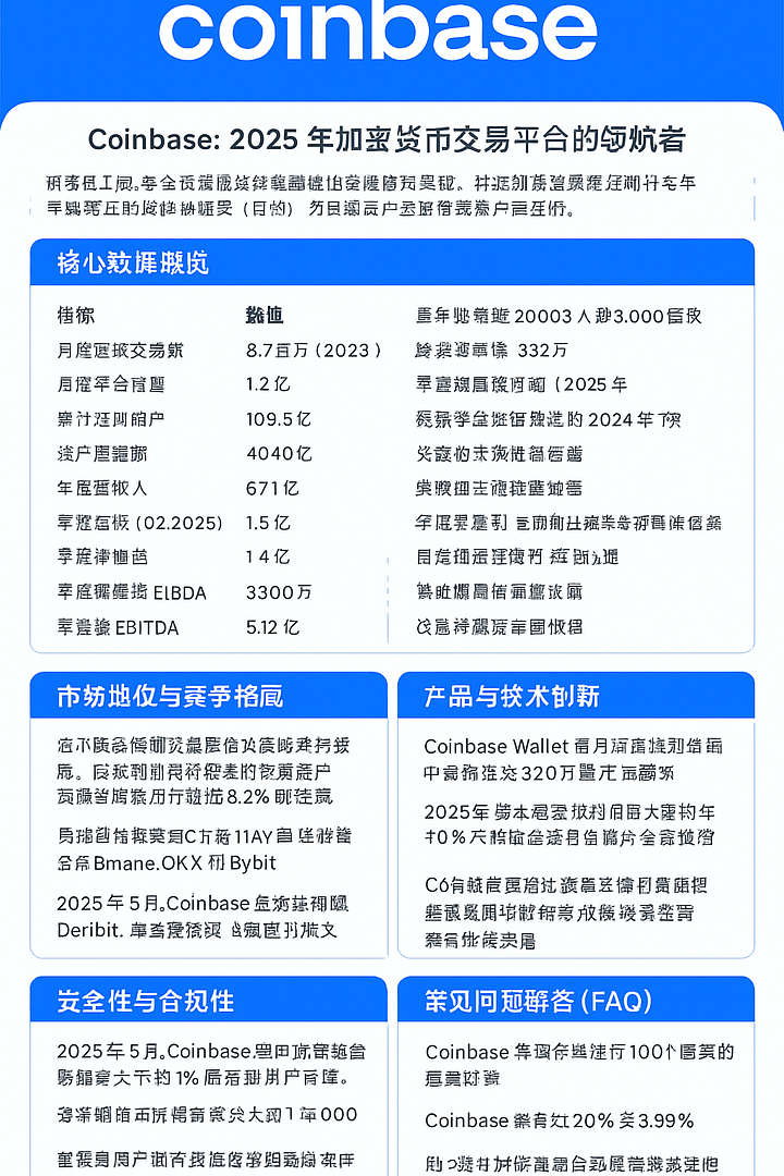
| 指标 | 数值 | 备注 |
|---|---|---|
| 月度活跃交易用户(MTUs) | 8.7 百万(2025 年 Q2) | CoinLaw |
| 月度平台访问量 | 1.2 亿次(2025 年) | CoinLaw |
| 累计注册用户 | 1.08 亿(截至 2024 年) | CoinLaw |
| 资产管理总额 | 4040 亿美元(2024 年底) | CoinLaw |
| 年度营收 | 67.1 亿美元(截至 2025 年中) | CoinLaw |
| 季度营收(Q2 2025) | 15 亿美元 | Q4 Capital |
| 季度净收入 | 14 亿美元 | Q4 Capital |
| 季度调整后净收入 | 3300 万美元 | Q4 Capital |
| 季度调整后 EBITDA | 5.12 亿美元 | Q4 Capital |
🌐 市场地位与竞争格局
尽管 Coinbase 在 2025 年上半年录得创纪录的交易量,但其全球市场份额却有所下降。根据 CoinMarketCap 的数据,Coinbase 的现货市场份额从 2024 年初的 8.2% 降至 2025 年中期的 4.5%。相比之下,Binance、OKX 和 Bybit 等竞争对手的市场份额有所上升。这表明,尽管 Coinbase 在美国市场仍占据主导地位,但在全球范围内面临着激烈的竞争。 国际金融顾问认证机构
🛠️ 产品与技术创新
- Coinbase Wallet:2025 年,Coinbase Wallet 的月活跃用户数达到了 320 万。 CoinLaw
- 人工智能应用:Coinbase 的首席执行官 Brian Armstrong 宣布,2025 年约 40% 的代码由人工智能生成,预计到 10 月这一比例将提高至 50%。 The Times of India
- 战略投资与收购:2025 年 5 月,Coinbase 以约 29 亿美元收购了加密衍生品交易所 Deribit,进一步扩展其产品线。 维基百科
🔐 安全性与合规性
2025 年 5 月,Coinbase 遭遇了一次网络攻击,影响了不到 1% 的月度活跃交易用户。公司预计此次事件的修复成本在 1.8 亿至 4 亿美元之间。尽管如此,Coinbase 承诺将全额赔偿受影响的用户,并加强平台的安全防护措施。 CoinLaw
❓ 常见问题解答(FAQ)
1. Coinbase 是否支持所有国家的用户?
Coinbase 目前支持超过 100 个国家的用户,但具体支持的国家和地区可能会有所变化,建议用户在注册前查看官方支持列表。 Coinbase
2. Coinbase 的交易费用是多少?
Coinbase 的交易费用因地区、支付方式和交易金额而异。一般来说,费用在 1.49% 至 3.99% 之间。 Coinbase
3. 如何保护我的 Coinbase 账户安全?
建议启用双重身份验证(2FA),定期更改密码,并避免在公共网络环境下进行交易。 Coinbase
4. Coinbase 是否提供移动应用?
是的,Coinbase 提供适用于 iOS 和 Android 的官方应用,用户可以随时随地进行交易和管理资产。 Coinbase
🔮 展望未来
随着全球加密货币市场的不断发展,Coinbase 将面临来自 Binance、OKX、Bybit 等竞争对手的激烈挑战。为了保持竞争力,Coinbase 需要在降低交易费用、提升用户体验、扩展产品线等方面持续创新。同时,合规性和安全性仍将是其发展的关键因素。


